一、研究背景与目的
- 背景:心力衰竭(HF)是全球棘手的公共卫生问题,影响超3800万人,患者生活质量低、预后差,1年死亡率30%-40%,5年死亡率超50%。运动心脏康复是HF管理的重要部分,但不同运动方式对不同病因HF的心脏结构和功能益处尚无共识,且线粒体自噬(mitophagy)在其中的作用不明。
- 目的:探究8周中等强度持续训练(MICT)和高强度间歇训练(HIIT)对缺血性和压力超负荷性心力衰竭小鼠心脏结构、功能的影响,以及线粒体自噬在其中的作用机制。
西安交通大学附属第二医院在《Experimental Physiology》发表文章“Exercise training improves cardiac function and regulates myocardial mitophagy differently in ischaemic and pressure-overload heart failure mice" ,研究表明运动可通过改善心肌自噬和线粒体自噬发挥心脏保护作用,且这种改善并非单纯剂量依赖,与运动对心脏功能的促进作用不一致;多种线粒体自噬通路(尤其是PRKN依赖通路)参与其中,心肌对运动的反应具有运动方式和病因依赖性。

二、研究方法
(一)实验动物与分组
- 选用8周龄雄性C57BL/6J野生型小鼠,构建两种HF模型:通过左前降支结扎(LAD)建立心肌梗死(MI)缺血性HF模型,通过主动脉缩窄(TAC)建立压力超负荷性HF模型。
- 小鼠随机分为假手术组(SHAM)、久坐组(SED)、MICT组、HIIT组,每组6只。
(二)运动方案
- 适应期:共3天,第1天跑步机速度0.0m/min,持续15min;第2天5.0m/min,15min;第3天10.0m/min,10min。
- 运动能力测试:热身5min(6.0m/min),初始速度9.0m/min,每3min增加3.0m/min直至力竭,通过校正峰值速度(Vpeak)评估运动能力,训练前后及中期各测1次。
- 训练期:每周5天,共8周,每天60min。MICT强度为65%-70%Vpeak;HIIT含6min热身(50-60%Vpeak)、8组间歇训练(4min 85-90%Vpeak+2min 50-60%Vpeak)、6min冷身(50-60%Vpeak)。

实验方法:
运动方案包括3天的适应期、运动能力测试,以及术后2个月使用KW-PT小动物跑步机(中国南京卡尔文)进行的8周训练期(图1a)。跑步带后面的电网开关处于关闭状态,以防止老鼠在跑步机上触电;在电网前面放置障碍物,以防止老鼠在未通电的电网上休息。跑步机的倾斜度全程为0°。(1)适应期,第1天跑步机速度为0.0m/min,持续15 min;第2天5.0 m/min,持续 15 分钟;第3天10.0 m/min 持续 10 分钟(Janice Sánchez等人,2019 年)

(三)检测指标与方法
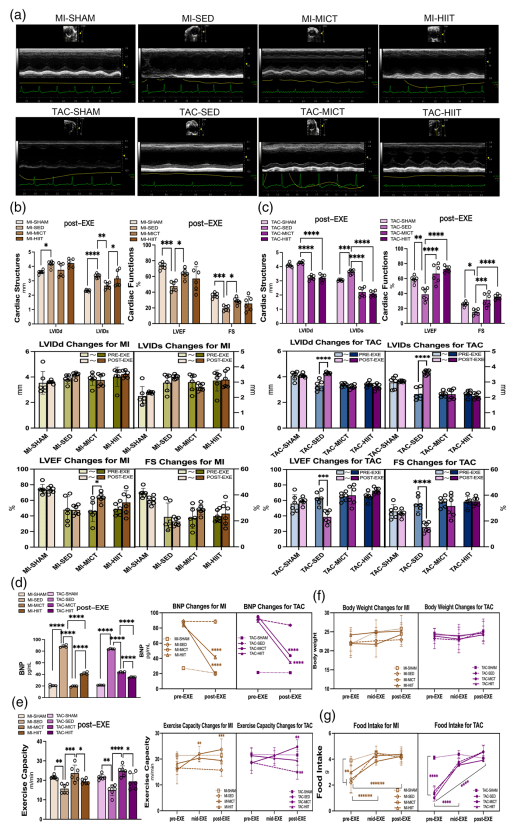
1. 心脏结构与功能:术后2个月及训练后,采用高分辨率小动物超声成像系统(Vevo 2100)检测左心室舒张末期内径(LVIDd)、收缩末期内径(LVIDs)、射血分数(LVEF)、缩短分数(FS);通过酶联免疫法检测血清脑钠肽(BNP)浓度。

2. 心肌病理形态:处死小鼠后取心脏,计算心脏重量/体重(HW/BW)、心脏重量/胫骨长度(HW/TL)、左心室质量指数(LVMI)、右心室质量指数(RVMI);进行HE染色观察心肌纤维,Masson三色染色观察心肌间质纤维化并计算胶原体积分数(CVF)。

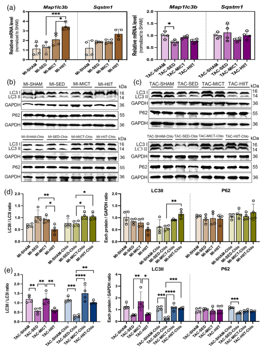
3. 自噬与线粒体自噬相关指标:采用实时荧光定量RT-PCR检测自噬(Map1lc3b、Sqstm1)和线粒体自噬(Pink1、Prkn、Becn1、Bnip3、Hif1α)相关基因mRNA表达;Western blotting检测相关蛋白(LC3B、P62、PINK1、PRKN、BECN1、BNIP3、HIF1α)表达;通过lv喹抑制自噬体与溶酶体融合,检测心肌自噬流。


三、研究结果
(一)模型构建验证
- 术后2个月,MI组小鼠出现毛发晦暗、乏力、气短,运动能力显著下降(P<0.01),LVIDs升高(P<0.01),LVEF、FS降低(P<0.0001);TAC组小鼠无明显外观异常,运动能力略有下降但不显著,LVIDd、LVIDs缩小(P<0.0001),LVEF、FS升高(P<0.05/P<0.01)。两组血清BNP均显著高于假手术组(P<0.0001),模型构建成功。
(二)运动对心脏结构与功能的影响
1. 缺血性HF(MI组):MICT显著提高LVEF、FS(P<0.05),降低LVIDs、BNP(P<0.01/P<0.0001);HIIT仅显著降低BNP(P<0.0001),对LVIDd、LVIDs、LVEF、FS无显著改善。
2. 压力超负荷性HF(TAC组):MICT和HIIT均显著提高LVEF、FS(P<0.001/P<0.0001),降低LVIDd、LVIDs、BNP(P<0.0001),且HIIT在降低BNP方面更优(P<0.0001)。
3. 运动能力:MICT显著提高两种HF小鼠的运动能力(P<0.001/P<0.0001),且优于HIIT(P<0.05);HIIT仅呈改善趋势,无显著差异。
(三)运动对心肌病理形态的影响
- 久坐组HF小鼠心脏偏大,心肌纤维紊乱、断裂,心室腔扩大、室壁变薄,纤维化显著(P<0.0001)。MICT和HIIT均能不同程度逆转心肌肥大和重构,减少间质纤维化(P<0.01/P<0.0001),且改善趋势与心脏功能结果一致。
(四)运动对自噬与线粒体自噬的影响
1. 自噬:HF小鼠心肌自噬流受抑,MICT和HIIT可改善自噬流。MI组中HIIT提升自噬相关指标更显著,TAC组中MICT提升更显著(如TAC组MICT显著提高LC3II/LC3I和LC3II/GAPDH比值,P<0.01)。
2. 线粒体自噬:HF小鼠线粒体自噬相关基因和蛋白表达降低,MICT和HIIT可上调其表达,但作用因模型而异。MI组中HIIT对PINK1、PRKN等提升更显著,TAC组中MICT更有效;相关性分析显示,缺血性HF中PINK1、PRKN、BECN1、HIF1α与LVEF、FS正相关(P<0.05/P<0.01/P<0.0001),压力超负荷性HF中主要是PRKN依赖通路发挥作用(P<0.01)。
四、研究结论
1. 运动方式选择:MICT是改善缺血性心力衰竭心脏结构和功能的“最佳"方式;MICT和HIIT(尤其是HIIT)均适用于压力超负荷性心力衰竭,且MICT在提升两种HF小鼠运动能力方面有独特优势。
2. 机制作用:运动可通过改善心肌自噬和线粒体自噬发挥心脏保护作用,且这种改善并非单纯剂量依赖,与运动对心脏功能的促进作用不一致;多种线粒体自噬通路(尤其是PRKN依赖通路)参与其中,心肌对运动的反应具有运动方式和病因依赖性。
上一篇 : 小鼠尾静脉注射显像仪使用方法详解
下一篇 : 卡尔文足趾容积测量仪是药物研发的精准量尺